文章導讀▼
在金錢往來中,「信任」固然重要,但白紙黑字的借款契約與借據,才是真正保護雙方權益的關鍵。許多人在借錢時因為不好意思、太相信對方,忽略了立契約的重要性,等到發生糾紛才發現舉證困難、求償無門。
到底借款契約怎麼寫才不會無效? 一定要留哪些證據? 錢已經借出去了還能補簽借據嗎?
本篇由 OK111 整理實務與法律重點,帶你一次搞懂借款契約撰寫原則,讓借貸更安心、有保障。
借款契約是什麼?法律上怎麼定義?
在法律上,借款契約稱為「消費借貸」。
依據《民法》第474條規定:
消費借貸,係當事人一方移轉金錢或其他代替物之所有權於他方,而約定他方以種類、品質、數量相同之物返還之契約。
簡單來說,只要一方把錢交付給另一方,並約定日後返還相同金額,借款契約即成立。但若沒有清楚約定與證據,日後一旦爭議發生,將對出借方極為不利。
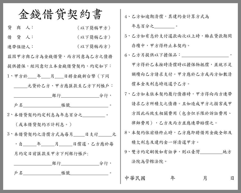
撰寫借款契約必備的「基本條款」
借款契約一定要寫哪些內容?

無論金額大小,以下五項為借款契約的基本款內容,缺一都可能成為爭議破口:
1、借款金額與幣別
需明確寫明金額與幣別,例如:新臺幣 300,000 元整。
2、借款期限
明確記載起迄日期,例如:自民國 114 年 3 月 1 日至 115 年 3 月 1 日止。
3、是否計息及利息計算方式
若有利息,須寫明利率、單利或複利、按日或按月計息。
4、款項交付方式
例如:現金當場交付、匯款至指定帳戶、本票或支票等票據支付。
5、還款方式與期限
包含本金與利息如何償還、每期金額與到期日。
OK111 提醒:契約內容越具體,未來爭議空間就越小。
金額較高時,建議加入的「進階保障條款」

當借款金額較高時,建議加上以下進階條款,提高法律保障:
1、遲延利息與違約金
約定若借款人未依期還款或利息,應如何計算遲延利息、賠償或違約金,例如:按原利率加計一倍的違約金。
2、保證人或擔保品
在契約中納入保證人或擔保品的條款,在借方違約時由貸方向保證人求償,或直接從擔保品抵償。
- 保證人:須於契約中簽名,或另訂契約擔保借款責任
- 擔保品:需附上擔保品資料、權狀影本、抵押登記資料,並註明清償後返還方式
3、加速條款
如果借款人有一期的借款或利息沒有準時返還,借出金錢的人可以收回部分或全部借款、縮短借款時間、視為全部利息到期等等。
4、管轄法院與費用分擔
事先約定訴訟管轄法院與費用由誰負擔,避免日後舟車勞頓。
這些條款在實務上,都是 OK111 協助客戶檢視借款契約時,最常補強的重點。
借貸一定要保留的證據有哪些?
沒有證據,借款很難討回!
即使契約寫得再完整,沒有證據也很難在法院站得住腳,請務必留存以下資料:
-
借款契約或借據正本
-
現金收據(現金交付一定要寫「當場點收」)
-
匯款或轉帳紀錄
-
通訊紀錄(LINE、簡訊、Email)
-
錄音、錄影或證人
OK111 提醒:單憑的匯款紀錄或轉帳收據無法證明匯款原因,一定要保留契約或提到借貸內容的通訊記錄。
常見導致借據無效的 5 種狀況
借據應載明清楚,也避免後續衍生爭議,嚴重甚至會導致借據無效:
1、現金交付卻未註明「金錢當場點收」
因為債務的民事訴訟是以證據為事實判斷的基礎,如果借款人向法院主張沒收到錢,除非債權人能舉出其他證明。
2、非本人親簽,無法證明借款合意
借款人可能會以非本人親自簽名為由提出無效,這時除了重新檢驗簽章真偽,債權人也可以把匯款、對話紀錄、存證信函等其他證據拿出來,證明與借款人的「借款合意」。
3、當事人姓名、身分證字號錯誤
撰寫借據時,需特別留意,最好是能請對方現場拿出身分證對著寫,或寫完雙方再次檢查,否則一旦對方提出債務人並非他本身,債權人就得額外費力在法庭上另外舉證。
4、用字模糊,產生歧義
在借據上盡量避免使用語意難以辨認的文字,例如「今日還欠款」,究竟是ㄏㄞˊ或是ㄏㄨㄢˊ,模糊的字樣對雙方都會造成困擾,也許還會導致權益受損。應改為「尚欠款項」或「已償還款項」,也需避免口語、方言或縮寫,確保表述嚴謹。
5、其他特殊狀況:
-
當然也有較為特別的案例,例如借款人在簽借據時,不能理解借據文字的意義,也不了解約定金額、內容、處罰條款所代表的法律意義。
-
在簽名當下處於無意識、精神混亂狀態(例如失智、酒醉),只要能列舉證明為無行為能力者所簽,那麼法官就有可能判借據無效。
OK111提醒一旦被法院認定借據無效,出借人將承擔極高的舉證風險。

錢已經借出去了,還能補簽借據嗎?
不少人在金錢往來時,因為關係親近或一時疏忽,往往在款項已經交付後,才發現沒有留下任何借據或書面紀錄,例如:
-
家人之間的金錢支援
再親密的關係,也可能因金錢問題產生爭議,事前白紙黑字最有保障。 -
朋友義氣相挺
多年交情不代表沒有風險,借貸仍應留下清楚紀錄。 -
情感關係中的信任借款
感情可能改變,但金錢糾紛卻往往難以善了。 -
缺乏借款立據的觀念
即使當下沒寫,事後補救仍來得及。
常見問題:補簽借據在法律上有效嗎?
答案是:可以,即便款項已經借出,只要雙方事後同意補簽借據或本票,在法律上仍屬成立且具有效力,並不會因為是事後補寫就當然無效。
但 OK111 建議,補簽借據時仍需特別留意細節,建議在借據內容中清楚標註補寫情形,例如:
-
於內容中說明實際借款日期,並在日期欄填寫補簽當日的年月日。
-
直接填寫實際借款當天的日期,並加註「本借據為事後補立」或「補簽借據」。
透過明確註記補簽原因與時間,不僅能降低日後爭議,也能避免在發生訴訟時,被對方主張借款日期不符或借據為事後偽造,導致雙方各說各話、難以釐清責任。
萬一沒有補簽,真的沒有借據怎麼辦?
除了像房屋所有權移轉契約、人事保證契約等依法必須以書面為之的契約外,一般金錢借貸並不以書面借據為成立要件。只要雙方有合意,一方交付金錢,另一方約定日後返還相同金額,即使沒有白紙黑字,借款契約在法律上仍然可能成立。
不過,需要特別注意的是,口頭約定雖然有效,但在發生糾紛、進入訴訟程序時,往往因缺乏直接證據而處於不利地位。沒有借據並不代表完全無法主張權利,但舉證難度與時間成本都會大幅提高。
沒有借據時,哪些證據能幫助你討回借款?
在沒有借據的情況下,債權人若想成功主張返還借款,必須能夠證明以下兩個關鍵事實,才能在法律上站得住腳:
一、金錢確實已交付
也就是必須證明款項確實由債權人交付給借款人。最有力的證據通常包括:
-
匯款或轉帳紀錄(可清楚顯示金額、時間與帳戶)
-
提款紀錄(可作為輔助佐證,但證明力通常不如匯款紀錄)
二、雙方確實存在借款合意
除了金錢交付外,還必須證明雙方對於「這筆錢是借款,而非贈與或其他性質」已有共識,例如:
-
相關對話紀錄
包含金額、借還時間、還款方式、是否已收款等內容的 LINE、簡訊或其他通訊紀錄 -
證人證詞
例如實際經手匯款、票據或協助處理借貸事宜的第三人。需注意,證人最好具備一定的客觀性,若僅為配偶或親友,法院可能會認為立場偏頗,證明力相對較低。
即便如此,只要能提出上述證據,仍有機會透過法律途徑取回借款。然而,在沒有借據的情況下,往往需要耗費大量時間與心力進行舉證與訴訟,過程既辛苦又充滿不確定性。
因此,與其事後勞師動眾,不如在借錢之前就事先擬定完整的借據或借款契約,才能有效降低風險,避免夜長夢多。

OK111 專業提醒:借錢之前,契約一定要先準備好
借錢本身就存在風險,若連借據、證據都不完整,等於讓自己站在極不利的位置。
OK111 建議,在任何金錢借貸前:
-
清楚撰寫借款契約
-
確實留存證據
-
必要時諮詢專業平台協助檢視條款
借得安心、還得清楚,才是真正保障彼此的借貸關係。





